首页
关于好博(中国)一站式服务官方网站
好博(中国)一站式服务官方网站简介
企业文化
研发团队
荣誉资质
发展历程
好博·体育
移动源尾气检测
机动车安全检测
大气环境监测
客户服务
程序下载
支持服务
视频中心
好博(中国)一站式服务官方网站新闻
好博(中国)一站式服务官方网站新闻
行业资讯
好博(中国)一站式服务官方网站
人员招聘
好博(中国)一站式服务官方网站
关于好博(中国)一站式服务官方网站
好博(中国)一站式服务官方网站简介
企业文化
研发团队
荣誉资质
发展历程
好博·体育
移动源尾气检测
机动车安全检测
大气环境监测
客户服务
程序下载
支持服务
视频中心
好博(中国)一站式服务官方网站新闻
好博(中国)一站式服务官方网站新闻
行业资讯
好博(中国)一站式服务官方网站
好博(中国)一站式服务官方网站
人才招聘
MINGTRUN NEWS
好博(中国)一站式服务官方网站新闻
好博(中国)一站式服务官方网站新闻
行业资讯
西湖区科技技术局党组书记、局长刘劲卉率一行调研浙大好博(中国)一站式服务官方网站·微兰科技
2025年10月15日
中国工程院院士、浙江大学能源工程学院教授岑可法邀请浙大好博(中国)一站式服务官方网站参加关于BOD5在线监测项目学术交流会
2022年11月05日
中国环境保护产业协会党委书记、会长郭承站一行莅临我司考察调研
2022年08月06日
杭州市科技局局长楼秀华一行调研浙大好博(中国)一站式服务官方网站
2025年10月16日
浙大好博(中国)一站式服务官方网站2024年浙江省“尖兵”“领雁”研发攻关计划项目启动会顺利召开
2024年08月29日
西湖区发改经信局党委书记、局长李建群一行莅临浙大好博(中国)一站式服务官方网站调研、指导工作
2023年10月10日
浙大好博(中国)一站式服务官方网站受邀出席《移动源便携式排放测试系统测评技术要求》等两项团体标准研制工作会议
2023年10月07日
《汽车排放气体测试仪检定规程》等6项技术规范标准审定会在浙江龙游顺利召开
2023年04月26日
27
2023 03
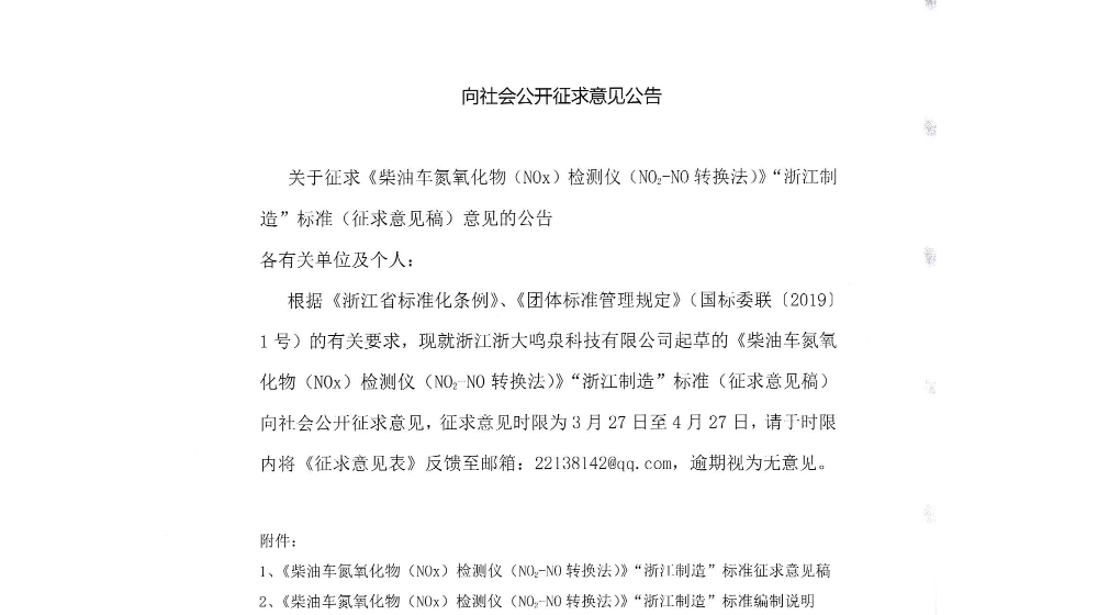
向社会公开征求意见公告
24
2023 03
浙大好博(中国)一站式服务官方网站一行赴CVEC秘书处交流学习
21
2023 03
浙大好博(中国)一站式服务官方网站《柴油车氮氧化物 (NOx)检测仪》“浙江制造”团体标准启动会暨研讨会成功召开
09
2023 03
祝贺合肥移动源排放关键测试设备团标启动会圆满举行
01
2023 03
杭州市发改委副书记朱师钧一行莅临我司参观、指导工作
01
2023 03
杭州城西科创大走廊管理委员会副主任尤荣福一行莅临我司参观、指导工作
1
2
3
4
5
6
…
18
19
跳至
页
GO
加载更多
电话:
+0571-87987874 13033603640
地址:
浙江省杭州市西湖区三墩镇金蓬街315号
邮箱:
zdmq@zdmq.com
友情链接
微兰科技
关于好博(中国)一站式服务官方网站
好博(中国)一站式服务官方网站简介
企业文化
研发团队
荣誉资质
发展历程
好博·体育
移动源尾气检测
机动车安全检测
大气环境监测
客户服务
资料下载
支持服务
行业案例
好博(中国)一站式服务官方网站新闻
好博(中国)一站式服务官方网站新闻
行业资讯
好博(中国)一站式服务官方网站
人才招聘
好博(中国)一站式服务官方网站
Copyright © 2025 好博·体育
All Rights Reserved .
浙ICP备12045257号-1
网站地图
网站建设
:
翰臣科技
乐竞
|
J9在线平台
|
华体会官方网页版
|
千亿体育国际(中国)公司官方网站
|
leyu
|
新利·(体育)在线官方网站
|
九游官网
|
欧博游戏平台|中国有限公司官方网站
|
米兰官方版入口
|